해당 글에서는 Spring Boot OAuth Client 2.0을 기반으로 ‘카카오 로그인’을 수행하기 위한 목적으로 작성한 글입니다.
💡 [참고] OAuth와 관련되어 이전에 작성한 글들입니다. : 이론 및 Security 없이 OAuth2.0 구성입니다.
[Java] Spring Boot OAuth 2 Client 이해하기 -1 : 정의, 흐름, 인증방식 종류
해당 글에서는 Spring Boot 기반의 OAuth 2 Client에 대해서 이해를 돕기 위해 작성한 글입니다. 1) OAuth(Open Authorization) 💡 OAuth(Open Authorization) - 인터넷 사용자들이 특정 웹 사이트를 접근하고자 할 때 '
adjh54.tistory.com
[Java] Spring Boot OAuth 2 Client 이해하기 -2: Security 없이 카카오 로그인 구성
해당 글에서는 'Spring Security의 사용 없이' Kakao 로그인을 구성하는 방법에 대해 공유합니다. 💡 [참고] 해당 글은 이전의 글에서 이어지는 내용입니다. [Java] Spring Boot OAuth 2 Client 이해하기 -1 : 정
adjh54.tistory.com
1) 주요 라이브러리/프레임워크
1. Spring Boot OAuth 2 Client
💡 Spring Boot OAuth 2 Client 란?
- Spring Boot 프레임워크에서 OAuth 2.0 프로토콜을 사용하여 ‘인증’을 수행하는 클라이언트입니다.
- OAuth 2.0 프로토콜을 사용하여 인증하는 클라이언트를 구현하는 데 필요한 기능을 제공합니다. 이를 통해 서비스 제공자의 API를 사용하고 인증된 사용자 정보를 가져올 수 있습니다.
💡 [참고] Spring Boot OAuth 2 Client에 대한 정의 및 흐름, 인증방식에 대해 궁금하시면 아래의 글을 참고하시면 도움이 됩니다.
[Java] Spring Boot OAuth 2 Client 이해하기 -1 : 정의, 흐름, 인증방식 종류
해당 글에서는 Spring Boot 기반의 OAuth 2 Client에 대해서 이해를 돕기 위해 작성한 글입니다. 1) OAuth(Open Authorization) 💡 OAuth(Open Authorization) - 인터넷 사용자들이 특정 웹 사이트를 접근하고자 할 때 '
adjh54.tistory.com
2. Spring Secuirty
💡 Spring Security 란?
- 애플리케이션 내의 보안 중 사용자에 대한 ‘인증’과 ‘인가’에 대한 처리를 담당하는 프레임워크를 의미합니다.
💡 [더 알아보기]
💡 Spring Security의 인증(Authentication)이란?
- 사용자는 자신을 입증할 수 있는 ‘정보’를 시스템에 제공하며, 시스템은 사용자에 대한 정보를 ‘검증’하여 시스템을 이용할 수 있는 사용자 인지에 대해 확인을 하는 과정을 의미합니다.
💡 Spring Security의 인가(Authorization)이란?
- 애플리케이션에서 보호된 자원(메서드 접근 혹은 요청에 대한 자원)에 대해서 접근을 허가하거나 거부하는 기능을 의미합니다.
💡 [참고] 상세한 Spring Boot Security에 대해 관심이 있으시면 아래의 글을 참고하시면 도움이 됩니다.
[Java] Spring Boot Security 이해하기 -1 : 2.7.x 버전 구조 및 파일 이해
해당 글에서는 Spring Boot 기반의 Spring Security Framework를 적용하여 로그인의 API를 구성하는 방법에 대해서 공유합니다. 1) 개발환경 💡 Spring Security 개발 환경을 구성하기 위해 사용한 개발환경입니
adjh54.tistory.com
3. JWT(JSON Web Token)이란?
💡 JWT(JSON Web Token) 이란?
- 모바일이나 웹의 '사용자 인증’을 위해 '인증'에 필요한 정보를 토큰에 담아서 암호화를 시켜 사용하는 인터넷 표준 인증 방식을 의미합니다.
- 가볍고 자가 수용적인(self-contained) 방식으로 정보를 안전성 있게 전달해 줍니다.
[ 더 알아보기 ]
💡 자가수용적인 (self-contained) 방식
- JWT는 필요한 모든 정보를 자체적으로 지니고 있다는 장점이 있습니다.
- 이는 JWT에서 발급된 토큰은 기본 정보, 전달할 정보, 검증에 대한 모든 Signature도 포함하고 있으며, 웹 서버 환경에서는 HTTP 헤더에 포함을 시키거나 URL의 파라미터로 전달이 가능합니다.
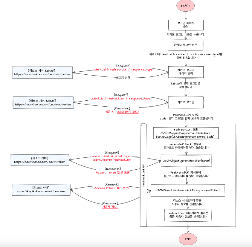
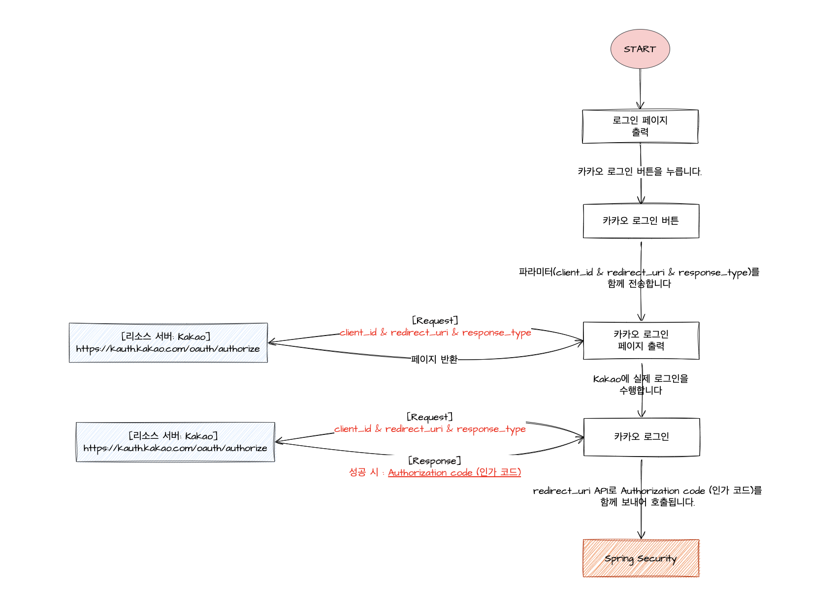
4. Spring Boot OAuth2 Client에서 Spring Security를 적용여부에 따라 무엇이 달라지는가?
💡 Spring Boot OAuth2 Client에서 Spring Security를 적용하면 클라이언트가 보호 리소스에 액세스 할 때 access token을 사용하여 인증 수준을 검사할 수 있습니다.
💡 이를 적용하지 않는다면 access token을 이용한 검사가 이루어지지 않아, 보호 리소스에 대한 액세스 권한이 없는 클라이언트도 액세스 할 수 있습니다.
4.1. Spring Security를 적용하지 않은 경우
💡 Access Token 자체를 리소스 서버로 부터 받기에 API 접근을 할 때 검사가 이루어지지 않아 보호 리소스에 대한 액세스 권한이 없는 클라이언트도 액세스 할 수 있습니다.

4.2. Spring Security를 적용하는 경우
💡 리소스 서버로 부터 인가 코드에 대해서만 발급받고 이후는 Spring Security에서 처리를 수행합니다.
💡 프로젝트에서 사용하는 Access Token을 발급받아서 리소스 접근자에 대해서도 토큰 검사를 실시하여 리소스에 접근 시간과 제한을 둡니다.

2) 필수 환경 구성 및 라이브러리 의존성 주입
💡 해당 환경 설정에서는 인증 방식 중 ‘권한 코드 승인 방식 (Authorization Code Grant)’의 형태로 구성을 합니다.
주요한 라이브러리는 Spring Boot OAuth 2 Client와 Spring Boot Starter Security를 사용하였습니다.
1. 초기 환경 구성 : Spring Boot Security + JWT 설정
💡 해당 글에서는 Spring Boot Security + JWT에 대한 환경설정은 담고 있지 않아서 아래의 글을 참고하시면 해당 글에서와 동일한 환경설정을 구성할 수 있습니다. 그래서 사전에 이미 구성이 되었다는 가정하에 OAuth 2.0을 추가하는 형태로 작성하였습니다.
💡 [참고] 사전에 Spring Boot Security + JWT 환경설정과정을 기반으로 해당 개발환경을 구성하였습니다. (* 해당 환경이 구성되었다는 전제로 해당 개발환경 설정을 구성하였습니다)
[Java] Spring Boot Security 이해하기 -2 : 2.7.x 버전 구현하기
해당 글에서는 이전에 Spring Security 5.7.x 버전에 대해 이해한 내용을 기반으로 실제 구현하는 방법에 대해서 공유합니다. [참고] Spring Boot Security를 적용하기 이전의 이해하기 위한 글을 참고하시
adjh54.tistory.com
[Java] Spring Boot Security 이해하기 -4: JWT 환경 설정 및 구성 하기
해당 글에서는 Spring Boot Security내에 ‘인증’ 방식을 JWT를 이용하여서 사용자의 인증을 구성하는 환경 설정방법에 대해서 이해하기 위한 글입니다. [참고] 해당 글은 이전에 작성한 'JWT 이론'에
adjh54.tistory.com
2. 카카오 개발자(Kakao Developer) 환경 구성
💡 또한 카카오 개발자 환경이 구성이 되었다는 가정을 담고 있습니다. 아래의 글을 참고하시면 테스트를 해 볼 수 있는 설정에 대해 담고 있습니다. 참고하시면 큰 도움이 됩니다.
[Java] Spring Boot OAuth 2 Client 이해하기 -2: Security 없이 카카오 로그인 구성
해당 글에서는 'Spring Security의 사용 없이' Kakao 로그인을 구성하는 방법에 대해 공유합니다. 1) 개발 환경 개발 환경 버전 java 11 Spring Boot 2.7.5 Spring Boot Starter WebFlux 2.7.5 spring-boot-starter-thymeleaf 2.7.5 t
adjh54.tistory.com
3. 개발 환경 라이브러리 : build.gradle
💡 해당 환경설정을 구성하는 데 사용한 라이브러리 및 프레임워크입니다.
| 개발 환경 | 버전 | 비고 |
| java | 11 | |
| Spring Boot | 2.7.5 | |
| Spring Boot OAuth 2 Client | 2.7.11 | |
| Spring Boot Starter Security | 2.7.5 | Spring Framework : 5.7.4 |
| io.jsonwebtoken:jjwt | 0.9.1 | |
| Spring Boot Starter WebFlux | 2.7.5 | |
| Spring Boot Starter Data JDBC | 2.7.5 | |
| mybatis | 2.2.2 | |
| lombok | latest | |
| postgresql | latest | |
| 빌드관리도구 | Gradle 7.5 | |
| 개발 툴 | IntelliJ IDEA 2022.3 | |
| API 테스트 툴 | Postman |
dependencies {
implementation 'org.springframework.boot:spring-boot-starter-web' // Spring Boot Web
implementation 'org.springframework.boot:spring-boot-starter-oauth2-client:2.7.11' // Spring Boot OAuth2 Client
implementation 'org.springframework.boot:spring-boot-starter-security:2.7.5' // Spring Security
implementation 'org.springframework.boot:spring-boot-starter-webflux:2.7.13' // Spring Webflux
implementation 'io.jsonwebtoken:jjwt:0.9.1' // Spring Json-Web-Token
implementation 'org.springframework.boot:spring-boot-starter-data-jdbc' // Spring Boot JDBC + HikariCP
implementation 'org.mybatis.spring.boot:mybatis-spring-boot-starter:2.2.2' // Spring Boot MyBatis
annotationProcessor 'org.springframework.boot:spring-boot-configuration-processor' // Spring Boot yaml/yml
annotationProcessor 'org.projectlombok:lombok'
compileOnly 'org.projectlombok:lombok'
runtimeOnly 'org.postgresql:postgresql'
}
4. OAuth 환경 파일을 구성합니다. : oauth.yml
💡 OAuth 2.0의 환경설정을 위한 파일을 별도로 분리하여서 구성합니다. (해당 소스가 길어짐에 따라 가시성이 떨어짐에 따라 별도로 관리합니다)
💡 [application.properties] 해당 파일에서는 active 속성으로 multiflex-local, multiflex-oauth 두 개를 불러오도록 구성하였습니다. 로컬의 기본설정을 관리하는 application-multiflex-local.yml 파일과 OAuth 2.0 관련 설정을 관리하는 application-multiflex-oauth.yml 파일로 분리를 하였습니다.

spring.profiles.active=multiflex-local, multiflex-oauth
server.tomcat.basedir=.
server.tomcat.accesslog.enabled=true
server.tomcat.accesslog.pattern=%{yyyy-MM-dd HH:mm:ss}t\\t%s\\t%r\\t%{User-Agent}i\\t%{Referer}i\\t%a\\t%b
💡 [참고] profiles.active 속성에 대해 궁금하시면 아래의 글을 참고하시면 됩니다.
22. Profiles
Spring Profiles provide a way to segregate parts of your application configuration and make it only available in certain environments. Any @Component or @Configuration can be marked with @Profile to limit when it is loaded: In the normal Spring way, you ca
docs.spring.io
💡 [결과] 서버가 로드될 때 두 개의 파일이 잘 불러와짐을 확인하였습니다.

5. .gitignore를 구성합니다. : .gitignore
💡 중요한 정보가 git에 올라가지 않도록 gitignore내에 키 값과 secret정보가 들어간 application-multiflex-oauth 파일을 추가합니다.

/src/main/resources/config/application-multiflex-oauth.yml
💡 [참고] Gitignore 파일을 구성하는 방법에 대해 궁금하시면 아래의 글이 도움이 됩니다.
[Github] .gitignore 이해 및 구성 방법
해당 글의 목적은 Repository에서 소스 작업 이후 Commit & Push를 하는 경우에 특정 ‘파일’ 및 ‘경로’를 제외하여 해당 작업을 진행하고자 할때, gitignore 파일을 사용합니다.이에 대해 .gitignore에
adjh54.tistory.com
3) 개발 초기 환경 구성
💡 해당 부분에서는 Provider의 환경 구성과 전체적인 흐름의 아키텍처에 대해 확인해 봅니다.
1. Provider 구성 : application-multiflex-oauth.yml
💡 해당 환경설정은 각각 리소스 서버(카카오, 네이버, 구글, 페이스북,…) 별로 구성하는 속성이 다르기에 공식 홈페이지의 API 문서를 확인해보셔야 합니다. ( * 해당 글에서는 Kakao를 기반으로 구성하였습니다)
[ 더 알아보기 ]
💡 Provider
- 사용자가 로그인하려는 서비스(예: Naver, Kakao, Google, Facebook, GitHub)를 의미합니다.
- Provider는 OAuth 2.0 프로토콜을 사용하여 사용자 인증 및 권한 부여를 처리합니다.
💡 application-multiflex-oauth.yml
- 해당 파일에서는 Kakao 연결을 위해 발급 정보들을 기반으로 구성하였습니다.
spring:
security:
oauth2:
client:
registration:
kakao:
client-id: 5072a6bf1008322ff506e7021db3ed63
redirect-uri:
authorization-grant-type: authorization_code
client-authentication-method: POST
client-name: Kakao
scope:
- name
- profile_nickname
- account_email
provider:
kakao:
authorization-uri: <https://kauth.kakao.com/oauth/authorize>
token-uri: <https://kauth.kakao.com/oauth/token>
user-info-uri: <https://kapi.kakao.com/v2/user/me>
user-name-attribute: id
💡 [참고] 카카오에서 로그인을 할 때 동의를 받고 가져올 수 있는 정보들입니다. : 속성 중 ‘scope’에 해당합니다.
| ID | 동의 항목 명 | 기본 제공동의 단계 |
| profile_nickname | 닉네임 | 필수 동의 |
| profile_image | 프로필 사진 | 필수 동의 |
| account_email | 카카오계정(이메일) | 선택 동의 |
| name | 이름 | - |
| gender | 성별 | 선택 동의 |
| age_range | 연령대 | 선택 동의 |
| birthday | 생일 | 선택 동의 |
| birthyear | 출생 연도 | - |
| phone_number | 카카오계정(전화번호) | - |
| account_ci | CI(연계정보) | - |
| friends | 카카오 서비스 내 친구목록(프로필사진, 닉네임, 즐겨찾기 포함) | 이용 중 동의 |
| plusfriends | 카카오톡 채널 추가 상태 및 내역 | - |
| shipping_address | 배송지정보(수령인명, 배송지 주소, 전화번호) | - |
| story_permalink | 카카오스토리 프로필 URL | 필수 동의 |
Kakao Developers
카카오 API를 활용하여 다양한 어플리케이션을 개발해보세요. 카카오 로그인, 메시지 보내기, 친구 API, 인공지능 API 등을 제공합니다.
developers.kakao.com
1.1. 주요 속성에 대한 이해
💡 해당 정보는 리소스 서버로부터 발급받은 정보들을 기반으로 구성이 됩니다.
| 속성 | 설명 |
| spring.security.oauth2.client.registration | OAuth 2.0 공급자와 클라이언트 등록 정보를 구성합니다. |
| spring.security.oauth2.client.registration.{registrationId}.client-name | 등록된 클라이언트의 이름을 구성합니다. |
| spring.security.oauth2.client.registration.{registrationId}.clientId | 등록된 클라이언트의 Client ID(App Key)를 구성합니다. |
| spring.security.oauth2.client.registration.{registrationId}.clientSecret | 클라이언트의 Secret 구성합니다. |
| spring.security.oauth2.client.registration.{registrationId}.redirectUri | 클라이언트의 리디렉션 URI를 구성합니다. |
| spring.security.oauth2.client.registration.{registrationId}.authorization-grant-type | 클라이언트 인증 방법을 구성합니다. |
| spring.security.oauth2.client.registration.{registrationId}.scope | 클라이언트가 요청할 수 있는 권한 범위를 구성합니다. |
| spring.security.oauth2.client.provider | OAuth 2.0 공급자의 구성 정보를 구성합니다. |
| spring.security.oauth2.client.provider.{providerId}.authorization-uri | OAuth 2.0 공급자의 인가 엔드포인트를 구성합니다. 인증을 위해 요청을 위한 URI |
| spring.security.oauth2.client.provider.{providerId}.token-uri | OAuth 2.0 공급자의 토큰 엔드포인트를 구성합니다. 인증을 위해 |
| spring.security.oauth2.client.provider.{providerId}.user-info-uri | OAuth 2.0 공급자의 사용자 정보 엔드포인트를 구성합니다. |
1.2. 이외 속성에 대한 이해
| 속성 | 설명 |
| spring.security.oauth2.client.provider.{providerId}.authorization-uri | OAuth 2.0 공급자의 인가 엔드포인트를 구성합니다. |
| spring.security.oauth2.client.provider.{providerId}.token-uri | OAuth 2.0 공급자의 토큰 엔드포인트를 구성합니다. |
| spring.security.oauth2.client.provider.{providerId}.user-info-uri | OAuth 2.0 공급자의 사용자 정보 엔드포인트를 구성합니다. |
| spring.security.oauth2.client.provider.{providerId}.user-name-attribute | OAuth 2.0 공급자가 사용자의 이름을 제공하는 속성을 구성합니다. |
| spring.security.oauth2.client.registration.{registrationId}.client-name | 등록된 클라이언트의 이름을 구성합니다. |
| spring.security.oauth2.client.registration.{registrationId}.client-authentication-method | 클라이언트의 인증 방법을 구성합니다. |
| spring.security.oauth2.client.registration.{registrationId}.authorization-uri | 클라이언트 인증의 엔드포인트를 구성합니다. |
| spring.security.oauth2.client.registration.{registrationId}.jwk-set-uri | 클라이언트가 사용하는 JWK 집합의 URI를 구성합니다. |
| spring.security.oauth2.client.registration.{registrationId}.client-uri | 등록된 클라이언트의 URI를 구성합니다. |
| spring.security.oauth2.client.registration.{registrationId}.client-configuration-uri | 등록된 클라이언트의 구성 정보를 가져오는 URI를 구성합니다. |
| spring.security.oauth2.client.registration.{registrationId}.provider | OAuth 2.0 공급자의 ID를 구성합니다. |
| spring.security.oauth2.client.provider.{providerId}.jwk-set-uri | OAuth 2.0 공급자가 사용하는 JWK 집합의 URI를 구성합니다. |
| spring.security.oauth2.client.provider.{providerId}.user-info-authentication-method | 사용자 정보 엔드포인트에 대한 인증 방법을 구성합니다. |
| spring.security.oauth2.client.provider.{providerId}.authorization-header-name | OAuth 2.0 공급자가 인가 헤더에 사용하는 이름을 구성합니다. |
| spring.security.oauth2.client.provider.{providerId}.user-info-name-attribute | OAuth 2.0 공급자가 제공하는 사용자 정보에서 사용자 이름을 추출하는 속성을 구성합니다. |
| spring.security.oauth2.client.provider.{providerId}.user-info-username-attribute | OAuth 2.0 공급자가 제공하는 사용자 정보에서 사용자 이름을 추출하는 데 사용되는 속성을 구성합니다. |
| spring.security.oauth2.client.provider.{providerId}.clock-skew | OAuth 2.0 공급자와의 시간 차이를 구성합니다. |
| spring.security.oauth2.client.registration.{registrationId}.client-id | 등록된 클라이언트의 ID를 구성합니다. |
| spring.security.oauth2.client.registration.{registrationId}.client-authentication-scheme | 클라이언트의 인증 스키마를 구성합니다. |
| spring.security.oauth2.client.registration.{registrationId}.client-authentication-value | 클라이언트의 인증 값을 구성합니다. |
💡 [참고] 기초 구성이 완료되었습니다.
💡 이제 실제적으로 Java 내에서 구성하는 방법에 대해 다음 글에서 공유드립니다.
오늘도 감사합니다😀
'Java > 인증 및 인가, IAM' 카테고리의 다른 글
| [Java] Spring Boot Security 3.x + JWT 이해하기 -2 : 환경설정 및 구성 (0) | 2024.10.06 |
|---|---|
| [Java] Spring Boot Security 3.x + JWT 이해하기 -1 : 구조 및 Client / Server 처리과정 (2) | 2024.10.06 |
| [Java] Spring Boot OAuth 2 Client 이해하기 -2: Security 없이 카카오 로그인 구성 (8) | 2023.07.16 |
| [Java] Spring Boot OAuth 2 Client 이해하기 -1 : 정의, 흐름, 인증방식 종류 (1) | 2023.07.09 |
| [Java] Spring Boot Security 이해하기 -4: JWT 환경 설정 및 구성 하기 (4) | 2023.01.01 |

