일부 알고리즘은 작은 데이터 집합에 대해 빠르지만, 큰 데이터 집합에 대해 느릴 수 있습니다. 알고리즘의 시간 복잡도를 고려하여 적절한 정렬 알고리즘을 선택해야 합니다.
안정성
안정적인 정렬 알고리즘은 동일한 값의 순서가 바뀌지 않는 특징을 가지고 있습니다. 이는 동일한 값을 가진 요소들의 순서가 변하지 않도록 보장됩니다.
추가 메모리 사용
몇몇 정렬 알고리즘은 추가적인 메모리 공간을 필요로 합니다. 정렬 알고리즘을 선택할 때 고려해야 할 요소 중 하나입니다. 메모리 효율적인 알고리즘을 선호해야 합니다.
알고리즘의 복잡성
정렬 알고리즘의 복잡성은 알고리즘의 이해와 구현의 어려움을 의미합니다. 몇몇 알고리즘은 간단하고 이해하기 쉽지만, 다른 알고리즘은 복잡하고 이해하기 어렵습니다.
[ 더 알아보기 ] 💡 순서가 바뀌지 않는다는 말은 무슨 말일까?
- 동일한 값을 가진 요소들의 순서가 정렬 전후로 변하지 않는 특징을 가지는 것을 의미합니다. 다시 말해, 만약 동일한 값을 가진 두 요소가 정렬되기 전에는 첫 번째 요소가 두 번째 요소보다 앞에 위치하고, 정렬된 후에도 첫 번째 요소가 두 번째 요소보다 앞에 위치하게 됩니다. - 이것은 정렬 알고리즘이 동일한 값의 순서를 보존한다는 것을 의미합니다.
💡 시간 복잡도
- 알고리즘이 실행될 때 필요한 ‘입력 값’과 ‘연산 수행 시간’에 따라 효율적인 알고리즘을 나타내는 척도를 의미합니다. -즉, 입력 값이 커질수록 알고리즘의 수행 시간이 어떻게 증가하는지에 따른 지표입니다. 시간 복잡도는 ‘빅오 표기법(Big-O notation)’를 통해 표현하며 수치가 작을수록 효율적인 알고리즘을 의미합니다.
[참고] https://adjh54.tistory.com/186
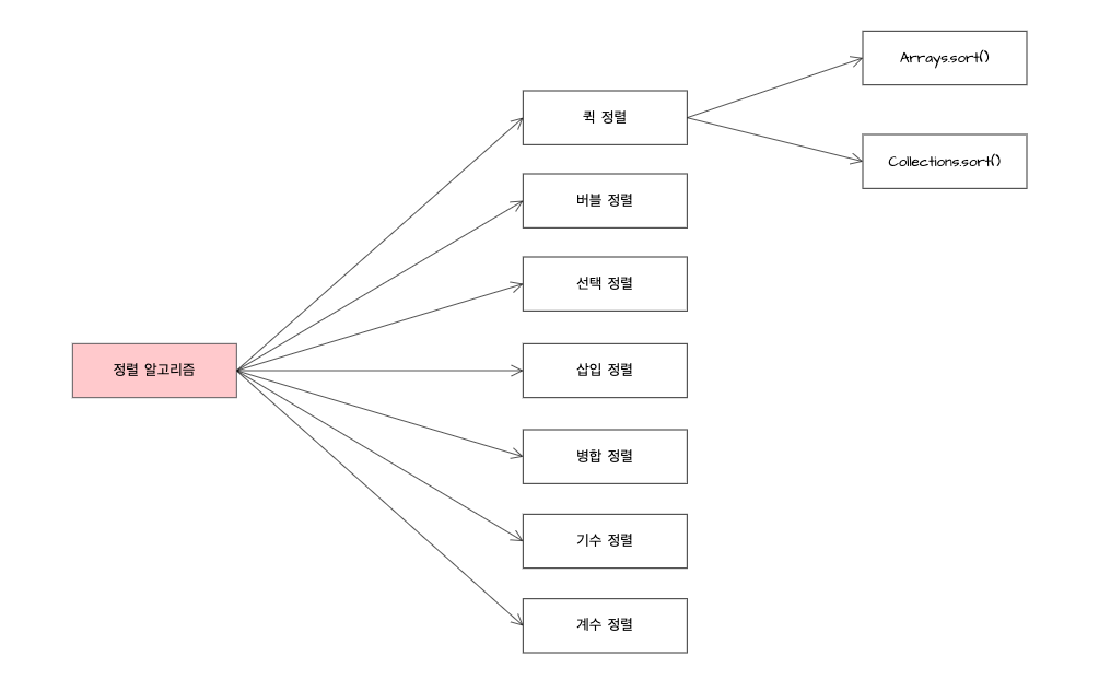
2) 정렬 알고리즘 종류
1. 정렬 알고리즘 종류 요약
알고리즘 종류
설명
퀵 정렬 (Quick Sort)
분할 정복 방식을 이용하여 배열을 빠르게 정렬하는 알고리즘입니다.
Arrays.sort()
퀵 정렬을 사용하여 배열을 정렬하는데 사용되며 기본 타입 배열과 객체 타입 배열 모두에 대해 사용할 수 있습니다.
Collections.sort()
퀵 정렬을 사용하여 객체를 정렬하는데 사용되며 List, Set, Queue 등의 컬렉션 프레임워크에 대해 사용할 수 있습니다.
버블 정렬 (Bubble Sort)
인접한 두 원소를 비교하여 큰 값을 오른쪽으로 이동시키는 방식으로 정렬하는 알고리즘입니다.
선택 정렬 (Selection Sort)
주어진 배열에서 최소값을 찾아 맨 앞 원소와 교환하는 방식으로 정렬하는 알고리즘입니다.
삽입 정렬 (Insertion Sort)
정렬되어 있는 부분집합 내에서 자신이 들어갈 위치를 찾아 삽입하는 방식으로 정렬하는 알고리즘입니다.
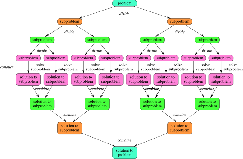
1. 배열에서 하나의 요소를 기준으로 선택합니다. 이를 피벗(Pivot)이라고 합니다. 2. 피벗을 기준으로 작은 요소는 피벗의 왼쪽으로, 큰 요소는 피벗의 오른쪽으로 분할합니다. 3. 분할된 두 개의 하위 배열에 대해 재귀적으로 위의 과정을 반복합니다. 4. 하위 배열이 더 이상 분할되지 않으면 정렬이 완료됩니다.
- 퀵 정렬에서 분할 정복 방법을 사용하여 구현되었기 때문에, 배열을 분할하고 분할된 부분 배열에 대해 재귀적으로 정렬을 수행하는 방식으로 동작합니다. - 이러한 분할 정복의 개념을 통해 퀵 정렬이 효과적으로 동작하고 배열을 정렬할 수 있습니다.
💡 버블 정렬 (Bubble Sort) - 인접한 두 원소를 비교하여 필요한 경우 위치를 교환하여 배열을 정렬하는 방식을 의미합니다. - 해당 정렬 방식은 정렬할 원소의 개수가 적을 때나, 정렬할 원소의 개수가 많더라도 이미 거의 정렬된 상태일 때 사용될 수 있습니다. - 그러나, 대부분의 경우 다른 정렬 알고리즘들보다 느리고 비효율적이기 때문에, 실제로 사용되는 경우는 드뭅니다.
1. 동작 방식
💡 버블 정렬의 동작 방식
1. 배열의 첫 번째 요소부터 인접한 요소와 비교합니다. 2. 만약 인접한 요소의 순서가 잘못되어 있다면 위치를 교환합니다. 3. 배열의 끝까지 이동하면서 위의 과정을 반복합니다. 4. 한 번의 반복이 끝나면 가장 큰 요소가 배열의 마지막으로 이동합니다. 5. 위의 과정을 배열이 정렬될 때까지 반복합니다.
- 주어진 배열에서 최초값을 찾아서 맨 앞의 원소와 자리를 바꾸고 그다음으로 작은 값을 찾아서 두 번째 원소와 자리를 바꾸는 식으로 정렬하는 알고리즘 중 하나입니다. - 정렬할 원소의 개수가 적을 때나 이미 거의 정렬된 상태일 때 사용될 수 있습니다. - 그러나, 대부분의 경우 다른 정렬 알고리즘들보다 느리고 비효율적이기 때문에, 실제로 사용되는 경우는 드뭅니다.
1. 동작방식
💡 선택 정렬 동작 방식
1. 배열에서 가장 작은 요소(최소값)를 찾습니다. 2. 가장 작은 요소와 배열의 첫 번째 요소를 교환합니다. 3. 두 번째로 작은 요소를 찾아 두 번째 요소와 교환합니다. 4. 이러한 과정을 배열의 끝까지 반복합니다.
- 정렬되지 않은 부분에서 값을 선택하고 그 값을 이미 정렬된 부분의 올바른 위치에 삽입하는 과정을 수행하는 알고리즘입니다. - 이를 통해 정렬되지 않은 부분은 점차적으로 감소하고 전체 배열이 정렬되게 됩니다.
1. 동작방법
💡 삽입 정렬 동작방법
1. 배열의 두 번째 요소부터 시작합니다. 2. 현재 위치의 요소를 기준으로, 이전 위치의 요소들과 비교합니다. 3. 이전 위치의 요소가 현재 위치의 요소보다 크다면, 이전 위치의 요소를 현재 위치로 이동시킵니다. 4. 이전 위치의 요소가 현재 위치의 요소보다 작거나 같다면, 정렬이 완료된 것으로 간주하고 다음 요소로 이동합니다. 5. 배열의 시작에 도달할 때까지 반복합니다.
- 배열을 반으로 나누어 각각을 정렬한 후, 병합하는 과정을 통해 전체 배열을 정렬합니다. - 배열을 반으로 나누어 각각을 재귀적으로 정렬합니다. 그리고 정렬된 두 개의 배열을 병합하는 단계에서 작은 값을 선택하여 새로운 배열에 차례대로 배치합니다. 이 과정을 반복하면서 전체 배열이 정렬되게 됩니다.
1. 동작 방식
💡 병합 정렬 작동 방식
1. 배열을 반으로 나눕니다. 2. 각 반쪽을 재귀적으로 정렬합니다. 3. 정렬된 두 개의 반쪽을 병합하여 하나의 정렬된 배열로 합칩니다.
💡 힙 정렬 (Heap Sort) - 주어진 배열을 힙으로 만들고, 가장 큰 값을 배열의 가장 마지막으로 보내는 방식으로 정렬을 진행합니다.
- 안정적인 정렬 알고리즘이며, 평균적으로 다른 정렬 알고리즘에 비해 빠른 실행 시간을 가지는 특징이 있습니다. 그러나 추가적인 메모리 공간이 필요하다는 단점이 있습니다.
1. 힙 정렬 동작과정
💡 힙 정렬 동작과정
1. 주어진 배열을 최대 힙(Max Heap)으로 구성합니다. 2. 최대 힙에서 가장 큰 요소(루트)를 가져와 배열의 맨 끝으로 이동시킵니다. 3. 배열의 크기를 줄이고, 남은 요소들을 다시 최대 힙으로 구성합니다. 4. 위의 과정을 반복하여 정렬이 완료될 때까지 진행합니다.
💡 기수 정렬(Radix Sort) - 비교 연산을 사용하지 않고, 자릿수별로 정렬을 수행하는 알고리즘입니다. - 정렬할 숫자들을 가장 낮은 자릿수부터 가장 높은 자릿수까지 반복적으로 처리합니다. - 각 자릿수별로 숫자를 그룹으로 나누고, 해당 그룹 내에서 정렬을 수행합니다. 이 과정을 가장 높은 자릿수까지 반복하면 전체 숫자들이 정렬되게 됩니다.
1. 작동 방식
💡 기수 정렬 작동 방식
1. 정렬할 요소들을 가장 낮은 자릿수부터 가장 높은 자릿수까지 반복적으로 정렬합니다. 2. 각 자릿수에 대해 요소들을 해당 자릿수의 값에 따라 그룹화합니다. 3. 그룹화된 요소들을 순서대로 다시 배열합니다. 4. 위의 과정을 가장 높은 자릿수까지 반복하여 정렬이 완료될 때까지 진행합니다.