해당 글에서는 Spring Web에서 사용되는 주요 어노테이션 중 환경구성과 관련된 어노테이션의 종류에 대해 상세히 알아봅니다.
1) Spring Boot Web
💡 Spring Boot Web - Spring Boot 프레임워크의 일부로 웹 애플리케이션을 빠르고 쉽게 구축할 수 있도록 도와주는 도구입니다.
- 내장된 웹 서버를 제공하여 웹 애플리케이션을 실행하고 관리하는 데 필요한 모든 설정을 자동으로 처리합니다. (내장된 웹 서버로 Tomcat, Jetty, Undertow와 같은 서버를 사용할 수 있습니다.) - 이를 사용하면 간단한 설정으로 HTTP 엔드포인트를 생성하고 관리할 수 있습니다. 또한, Spring MVC와 같은 웹 프레임워크와 통합되어 효율적인 웹 애플리케이션 개발을 지원합니다. - RESTful API, 웹 서비스, 단일 페이지 애플리케이션 등 다양한 유형의 웹 애플리케이션 개발에 적합합니다.
💡 [참고] Spring Boot Web을 사용하기 위한 의존성 추가
dependencies {
implementation 'org.springframework.boot:spring-boot-starter-web' // Spring Boot Web
}
- 스프링 부트 애플리케이션의 ‘진입점’이 되는 클래스에 적용되며 Spring Boot 애플리케이션의 구성, 자동 구성 및 컴포넌트 스캔을 간편하게 설정하도록 하는 어노테이션을 의미합니다.
- 해당 어노테이션을 사용하면 세 가지 중요한 애노테이션인 @Configuration, @EnableAutoConfiguration, @ComponentScan을 한 번에 사용할 수 있습니다.
어노테이션
설명
@Configuration
- 현재 클래스를 스프링의 구성 클래스로 지정합니다. 어노테이션을 사용한 클래스내에서 Bean을 정의하고 구성하는 데 사용됩니다.
@EnableAutoConfiguration
- Spring Boot의 자동 구성을 활성화합니다. 자동 구성은 클래스 경로에서 사용 가능한 라이브러리, 설정 파일 및 기타 속성을 기반으로 애플리케이션을 구성합니다.
@ComponentScan
- 스프링이 컴포넌트 클래스를 검색하고 등록하는 데 사용됩니다. 이렇게 하면 스프링이 해당 패키지와 하위 패키지에서 컴포넌트를 찾아 스캔합니다.
💡 [사용예시] Spring Boot 진입점으로 사용
- Spring Boot 애플리케이션의 시작점이 되는 main() 메서드에 이를 지정하여 사용합니다. MultiFlexApiApplication 클래스를 실행하는 역할을 합니다.
package com.adjh.multiflexapi;
import org.springframework.boot.SpringApplication;
import org.springframework.boot.autoconfigure.SpringBootApplication;
@SpringBootApplication
public class MultiFlexApiApplication {
public static void main(String[] args) {
SpringApplication.run(MultiFlexApiApplication.class, args);
}
}
2. @Configuration
💡 @Configuration
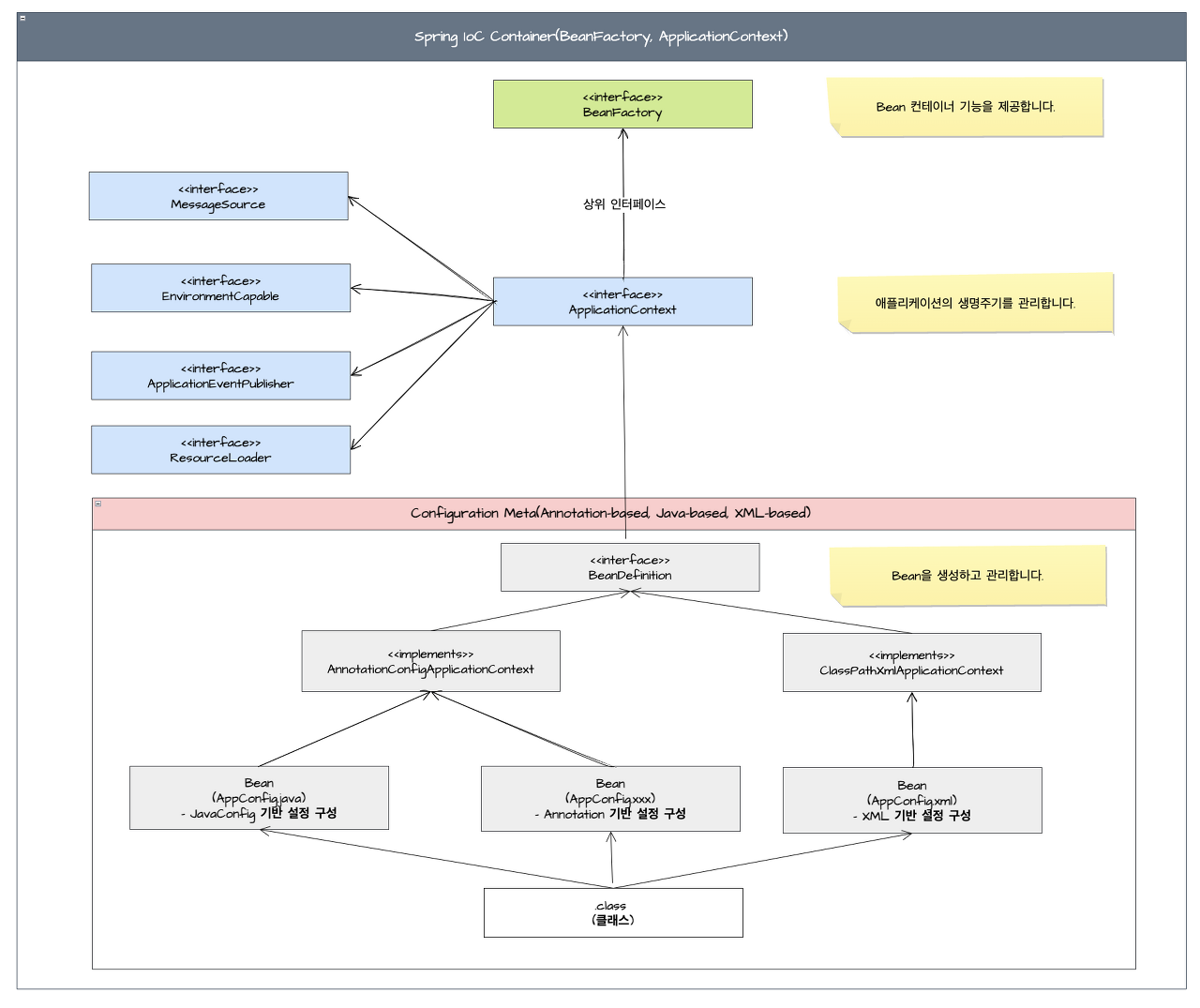
- @Configuration을 선언한 클래스를 ‘구성 클래스’로 선언하며, 스프링 IoC 컨테이너에게 해당 클래스가 구성 클래스로 인식하도록 하는 어노테이션을 의미합니다.
- 스프링 컨테이너에서 의존성 주입을 위한 방식 중 하나로 ‘자바 기반의 설정 파일’에서 의존성을 정의하고 주입하는 방식으로 사용됩니다. - 의존성 주입 방식은 클래스 내에 @Configuration을 선언하고 클래스 내의 메서드에 @Bean 어노테이션을 사용하여 의존성을 정의하고 주입합니다.
- 컨테이너는 객체의 생명주기와 의존성 관리를 담당하며, 애플리케이션의 개발자가 직접 객체를 생성하고 관리하는 번거로움을 덜어줍니다. - 객체의 생성과 관리에 대한 제어를 더욱 효과적으로 할 수 있으며, 애플리케이션의 유연성과 확장성을 개선할 수 있습니다. 💡 구성 클래스
- 애플리케이션의 구성 요소들을 정의하고, 서로 다른 빈 객체들 간의 의존성을 설정하는 역할을 합니다. 또한, 구성 클래스는 외부 속성 파일을 로드하거나 다른 구성 요소를 조합하여 빈 객체들을 생성할 수도 있습니다.
💡 외부 라이브러리의 의존성을 추가했는데 별도의 @Configuration을 구성해야 하는 이유는 무엇인가?
- 외부 라이브러리를 프로젝트에 통합하기 위해서 구성이 필요합니다. 외부 라이브러리는 일반적으로 프로젝트의 특정 요구사항을 충족하기 위해 설정되어야 합니다. - 이를 위해 @Configuration은 외부 라이브러리가 올바르게 작동하고 필요한 설정을 갖추도록 도와줍니다. 또한 외부 라이브러리를 프로젝트에 통합할 수 있고, 라이브러리의 기능을 올바르게 활용할 수 있습니다.
💡 @Configuration 사용 예시 :Swagger OpenAPI 환경 구성
- 해당 아래의 어노테이션은 Swagger 구성을 위한 @Configuration을 구성하고 @Bean을 통해 스프링 IoC 컨테이너에 의해 관리가 되도록 주입합니다.
package com.adjh.multiflexapi.config;
import io.swagger.v3.oas.models.Components;
import io.swagger.v3.oas.models.OpenAPI;
import io.swagger.v3.oas.models.info.Info;
import org.springframework.context.annotation.Bean;
import org.springframework.context.annotation.Configuration;
/**
* Swagger springdoc-ui 구성 파일
*/
@Configuration
public class OpenApiConfig {
@Bean
public OpenAPI openAPI() {
Info info = new Info()
.title("Multi-flex 프로젝트 API Document")
.version("v0.0.1")
.description("Multi-flex 프로젝트의 API 명세서입니다.");
return new OpenAPI()
.components(new Components())
.info(info);
}
}
💡 @Bean - 스프링 컨테이너에게 해당 클래스를 빈으로 등록하도록 지시하는 어노테이션이며, 빈으로 등록된 ‘메서드’를 관리하고 필요한 부분에서 해당 빈을 주입하여 사용할 수 있도록 합니다.
- 일반적으로 클래스에서 @Configuration 어노테이션을 지정하며 메서드 별로 @Bean을 적용하여 의존성을 주입합니다. 해당 메서드는 빈으로 등록되며 스프링컨 테이너는 이를 인스턴스화하고 필요한 곳에 사용할 수 있습니다. - @Bean 함수는 이외에도 커스텀 빈 객체를 생성하거나 외부 라이브러리를 빈으로 등록하는 등 다양한 용도로 활용할 수 있습니다.
💡 @Component - 해당 어노테이션을 이용하여 스프링 컨테이너에게 해당 클래스를 ‘컴포넌트의 스캔 대상’으로 지정하는 어노테이션을 의미합니다.
- @Component 어노테이션이 붙은 클래스는 자동으로 스프링 Application Context에 빈으로 등록됩니다. - 다른 세부적인 어노테이션의 기반이 되는 어노테이션을 의미합니다. 예를 들어 @Controller, @Service, @Repository 등은 모두 @Component 어노테이션을 상속받아 구현되어 있습니다.
💡 @Controller 사용 예시 : Thymeleaf의 파일을 불러오기 위한 예시로 사용이 됩니다.
- String, ModalAndView와 같이 요청에 따른 리턴값을 반환해주는 것이 아닌 ‘화면 자체’를 리턴해주기 위한 목적으로 사용이 되었습니다 - 즉, Controller 내에서도 Rest API 역할로 요청에 따른 리턴값을 반환해 주는 API와 같지만 실제 사용은 SpringMVC 패턴에서 Controller에서 View를 리턴하기 위한 목적으로 주된 사용을 합니다.
package com.adjh.multiflexapi.controller;
import lombok.extern.slf4j.Slf4j;
import org.springframework.stereotype.Controller;
import org.springframework.ui.Model;
import org.springframework.web.bind.annotation.GetMapping;
@Slf4j
@Controller
public class MainController {
@GetMapping("/")
public String selectImageList(Model model) {
model.addAttribute("title", "");
return "pages/test/testPage";
}
}
[ 더 알아보기 ]
💡 @Component와 @Controller는 무슨 관계인가?
- @Controller 어노테이션은 @Component 어노테이션의 일종으로 웹 애플리케이션에서의 ‘역할을 명시적으로 나타내기 위해 사용’됩니다. - @Component 어노테이션은 일반적인 컴포넌트를 나타내는 데 사용되고, @Controller 어노테이션은 웹 컨트롤러를 나타내는 데 사용됩니다.
💡 @Controller와 @RestController는 무슨 차이인가?
- @Controller는 전통적인 웹 애플리케이션에서 사용되는 어노테이션으로, 주로 View를 반환하기 위해 사용됩니다. 메서드에 @RequestMapping과 함께 사용되어 특정 URL에 매핑되는 요청 처리기로 동작합니다. 주로 JSP와 같은 View 템플릿을 이용하여 HTML을 생성하고 반환합니다.
- @RestController는 Spring 4.0 버전부터 도입된 어노테이션으로, JSON, XML 등의 데이터를 반환하기 위해 사용됩니다. @Controller와는 달리 모든 메서드에 @ResponseBody 어노테이션이 자동으로 적용되어 응답을 직접 반환합니다. 주로 RESTful API를 구현할 때 사용됩니다.
6. @Service
💡 @Service
- 자바에서 스프링 애플리케이션에서 ‘서비스’ 컴포넌트를 나타내는 데 사용됩니다.
- 클래스에 @Service 어노테이션이 지정되면 자동 감지가 가능하고 스프링 애플리케이션 컨텍스트에 빈으로 등록될 수 있습니다. 이 어노테이션은 주로 비즈니스 로직을 포함하거나 서비스 관련 작업을 수행하는 클래스에 사용됩니다. - 스프링의 의존성 주입 및 트랜잭션 관리와 같은 기능을 활용할 수 있습니다. 이를 통해 애플리케이션의 컴포넌트를 효율적으로 구성하고 관리할 수 있습니다.
💡 @Service 사용 예시 : N Tier Architecture 내의 비즈니스 계층에 속하며 Service 계층에서 사용됨을 보여줍니다.
- 해당 예시에서는 Interface로 Service를 구현하고 인터페이스에 대한 실제 로직을 수행하는 구현체를 구현한 곳입니다. - 정의에서 언급하였듯 주로 비즈니스 로직을 포함하거나 서비스 관련 작업을 수행하는 클래스에서 사용이 됩니다.
💡 TemplateService
- Interface로 확장성을 위해 인터페이스로 구성을 하였습니다. - 비즈니스 계층에 속하기에 @Service 어노테이션을 사용하였습니다.
/**
* [ 템플릿 설명 ]
* - 해당 파일은 **ServiceImpl 내에서 구현된 구현체를 사용하기 위한 인터페이스 입니다.
* - 해당 파일의 기능은 구현체에서 작성한 비즈니스 로직을 Controller 내에서 호출하기 위한 interface 입니다.
*
* @author lee
* @since 2022.09.30
*/
@Service
public interface TemplateService {
List<TemplateVO> selectTempList();
TemplateVO selectTempById(Integer templateId);
int insertTemp(TemplateVO templateVO);
int updateTemp(TemplateVO templateVO);
int deleteTempById(Integer templateId);
}
💡 TemplateServiceImpl
- Interface로 Service를 구성하여 실제 비즈니스 로직이 수행되는 서비스의 인터페이스 구현체입니다. - 동일하게 비즈니스 계층에 속하기에 @Serivce 어노테이션을 사용하였습니다.
/**
* [ 템플릿 설명 ]
* - 해당 파일은 서비스의 비즈니스 로직을 구현하는 곳입니다.
* - 해당 *ServiceImpl 에서는 @Service 어노테이션을 필수적으로 사용합니다.
*/
@Slf4j
@Service
public class TemplateServiceImpl implements TemplateService {
/**
* '생성자 주입 형태'로 사용합니다.
* - Autowired 는 권장되지 않기에 생성자 주입 형태로 구성합니다.
*/
private final SqlSession sqlSession;
public TemplateServiceImpl(SqlSession ss) {
this.sqlSession = ss;
}
/**
* Template 리스트 값 조회
*
* @return List<TemplateVO> 반환값
*/
@Transactional(readOnly = true)
public List<TemplateVO> selectTempList() {
TemplateMapper tm = sqlSession.getMapper(TemplateMapper.class);
return tm.selectTempList();
}
/**
* Template Delete
*
* @param tempId 삭제 아이디
* @return TemplateVO 결과값 반환
*/
@Transactional
public int deleteTempById(Integer templateId) {
TemplateMapper tm = sqlSession.getMapper(TemplateMapper.class);
return tm.deleteTempById(templateId);
}
}
[ 더 알아보기 ] 💡 @Service 어노테이션은 인터페이스나 인터페이스 구현체에서도 사용해도 되는 거였네?
- 인터페이스나 해당 인터페이스의 구현 클래스에 모두 명시할 수 있습니다. 일반적으로 이 어노테이션은 스프링 애플리케이션에서 서비스 컴포넌트를 나타내는 데 사용됩니다.
7. @Repository
💡 @Repository
- 스프링 애플리케이션에서 ‘데이터 액세스 계층’을 나타내는 데 사용됩니다.
- 데이터 액세스 계층은 데이터베이스와의 상호 작용을 담당하며, 데이터의 영속성과 관련된 작업을 처리하는 클래스에 @Repository 어노테이션을 지정합니다. - 해당 어노테이션이 지정된 클래스에서는 스프링 애플리케이션 컨텍스트에서 빈으로 등록되며, 스프링의 의존성 주입과 같은 기능을 활용할 수 있습니다. 이를 통해 데이터 액세스 계층의 컴포넌트를 효율적으로 구성하고 관리할 수 있습니다.
💡 @Repository 사용 예시 : N-Tier Architecture 내의 영속성 계층(Persistence Layer)에 속하며, *Mapper.xml 파일과 1:1 매핑이 되는 인터페이스를 의미합니다.
- 해당 예시에서는 Mybatis의 *.xml 파일로 구성한 태그를 기반으로 Java 코드와 매핑을 하여서 인터페이스를 구성하였습니다. - 정의에서 언급하였듯 주로 데이터베이스와의 상호작용을 담당하며 데이터의 영속성과 관련된 작업을 처리하는 클래스에 지정을 합니다.
/**
* - 해당 파일은 xml 파일과 1:1 매핑되는 인터페이스 입니다. (환경파일 내에서 지정함)
* - 해당 Mapper 폴더는 @Repository 어노테이션을 필수적으로 사용합니다.
* [ 참고 ]
* - xml 파일이 아닌 해당 파일 내에서 처리하려면 @Mapper 어노테이션을 사용하길 권장합니다.
*/
@Repository
public interface TemplateMapper {
List<TemplateVO> selectTempList();
TemplateVO selectTempById(Integer templateId);
int insertTemp(TemplateVO templateVO);
int updateTemp(TemplateVO templateVO);
int deleteTempById(Integer templateId);
}